您好,欢迎来到广东省能源协会! 今天是:2026年05月23日 星期六
设为首页
|
加入收藏
首 页
关于我们
协会简介
协会框架
协会章程
服务宗旨
理事单位
荣誉资质
行业新闻
协会新闻
监管动态
行业资讯
协会公告
协会刊物
党建建设
供求信息
招标投标
设备供求
人才供求
行业培训
培训通知
在线报名
培训项目
培训动态
视频培训
人力资源
职称评审
技能鉴定
继续教育
专业委员会
标准化动态
政策法规
业务流程
国家标准库
信用体系
质量评估
安全评估
信用评估
会员天地
会员服务
会员风采
会员动态
专家问答
下载中心
联系我们
行业新闻
协会新闻
政府监管
行业资讯
协会公告
协会刊物
党建建设
您所在的位置是:
首页
>
行业新闻
>
协会公告
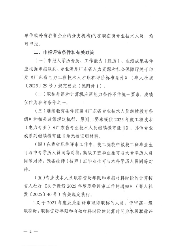
关于做好2025年度电力工程中、初级专业技术职称评审工作的通知
作者: 来源:广东省能源协会 发表时间:2025-12-25 16:27:33 浏览:5652 点赞:0
关于做好2025年度电力工程中、初级专业技术职称评审工作的通知
附件下载